首页
home
公司简介
about us
企业形象
PRODUCT
新闻动态
NEWS
服务项目
service
人才招聘
jobs
DUOBAO SPORTS
contact us
在线留言
Online Message
新闻动态
· 公司新闻
· 行业新闻
400-6122-699
地址: 湖北省武汉市青山区(化工区)八吉府街道建设村钱家湾102号
您现在的位置 :
首页
>
新闻动态
> 公司新闻
公司新闻
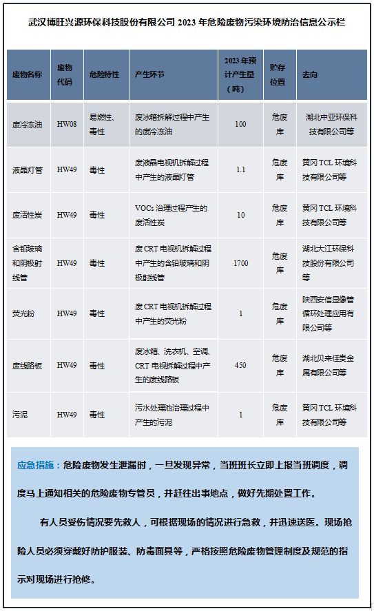
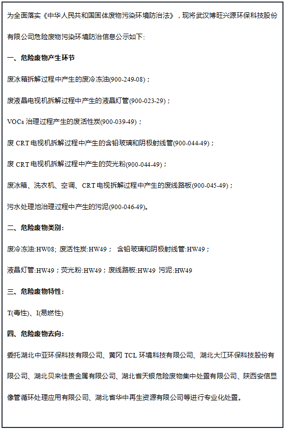
危险废物污染防治责任信息公示
修改时间:2025-11-04 13:36:14 浏览次数:367次
上一条:
2023年第三季度的环境信息公开表
下一条:
危险废物污染防治责任信息公示经营单位
半岛电竞
|
ky官方网站
|
DUOBAO多宝·(中国有限公司)官方网站
|
米兰在线手机版(大中国区)
|
完美电竞·(世界)官方网站
|
MK体育电竞_MK(中国)官网
|
KY在线官网
|
开运体育·(中国)有限公司官网
|
B体育在线
|